业务范围
法律顾问
提供免费法律咨询
代理保险理赔
代理案件调解、调查取证
代理诉讼案件
法律法规更多>>
事故常识更多>>
学习园地更多>>
法律文书更多>>
- · 民事起诉状(道路交通事故人身损
- · 民事起诉状
- · 三、赔偿调解协议书
- · 交通事故损害赔偿调解申请书
- · 交通事故损害赔偿调解申请书
- · 减交诉讼费申请书
- · 缓交诉讼费申请书
- · 伤残鉴定申请书
- · 免交诉讼费申请书
- · 交通事故谅解书范本(交通肇事罪
- · 赔偿清单
- · 授权委托书
保险理赔返回上级>>
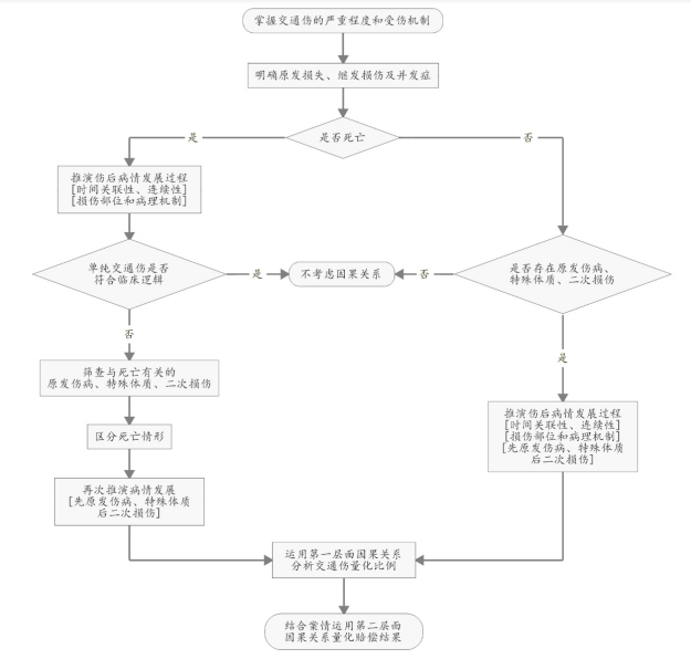
交通事故人身损害赔偿责任因果关系论述
发布时间:2022-01-13 阅读次数:2174 次
交通事故人身损害赔偿责任因果关系论述
1.因果关系的适用范围
考察交通事故因果关系的根本目的,是为了客观评判是否存在以及在多大程度上影响构成侵权责任或/和减轻加害人赔偿责任的情形,以彰显平等对待原则(“镜像原则”)。在现行的民法体系下,唯一可以遵循的法条是《中华人民共和国民法典》“第一千一百七十三条 被侵权人对同一损害的发生或者扩大有过错的,可以减轻侵权人的责任。”,这是依据过失相抵制度做出的法律规定,故深入探究受害人的过错情形及其与因果关系之间的联系,对于车险人伤理赔具有十分重要的现实意义。1.1受害人的过错情形1.1.1固有意义上的过错,造成民事权益被损害之行为的民事主体的主观心理状态,常表现为受害人故意制造交通事故或受害人承担部分事故责任时存在的违法情形。《民法典》以过错责任原则为最基本之归责原则,同时机动车与非机动车之间交通事故属特殊侵权,原则上加害人只要具有过错就需要承担侵权赔偿责任,受害人的固有意义上的过错仅能减轻加害人侵权赔偿责任。1.1.2非固有意义上的过错,指受害人没有采取合理的注意或者可以获得的预防措施来保护自己的民事权益免受损害,以致遭受了他人的损害或者导致了损害结果扩大的一种主观心理状态。受害人对自己利益加以维护或照顾的义务,称为“不真正义务",即避免对自己的损害的发生或者在自己遭受侵害后没有避免损害进一步扩大,非固有意义上的过错因违反不真正义务而产生。1.2因果关系的层次1.2.1第一层次是"责任成立上的因果关系”,即加害行为与民事权益被侵害之间的因果关系。也就是说,只有当加害行为与权益被侵害的结果存在关联时,侵权责任方可能成立,该因果关系用来解决侵权责任成立与否的问题。1.2.2第二层次是“责任范围上的因果关系”,是指权益被侵害与损害后果之间的因果关联。它是侵权责任成立后用来确定损害赔偿范围的因果关系。1.3因果关系与受害人的过错之间的联系 显而易见,查清固有意义上的过错是用来分析第一层次因果关系的充分前提,两者联系紧密,高度重合。但是,单纯依靠非固有意义上的过错来分析第二层次因果关系时充分性显然不足,因为除受害人可能违反不真正义务外,尚有其他因素可能参与造成了最终的损害结果。虽然《民法典》没有就对损害结果具有原因力的其他因素做出可以减轻加害人赔偿责任的法律规定,但依照平等对待原则和过失相抵原则,为彰显立法本意、维护公序良俗、引领社会价值导向、保证理赔公平中正,全面、客观分析第二层次因果关系并据此认定加害人赔偿责任范围十分必要且具有现实意义。在认定加害人是否对受害人构成侵权以及加害人在多大程度上承担赔偿责任,必然要考察责任成立和责任范围两个范畴上的因果关系,这是广义的因果关系。一方面,在车险理赔实务中责任成立上的因果关系偶有争议,属于反保险欺诈工作范畴,受制于交警部门处理交通事故的绝对优势地位,被保险人的配合意愿不高,保险公司对交通事故处理法定程序认识浅薄等现状,保险公司风控敞口很大,话语权非常有限且维权成本畸高。另一方面,责任范围上的因果关系问题层出不穷,往往成为人伤理赔的难点、痛点,业内常被提及的外伤参与度、伤病关系等均指此类因果关系,姑且称谓狭义的因果关系,亦是本文论述的要旨。2.因果关系(狭义)的研究对象2.1因果关系的定义交通伤与其他因素相互影响且共同作用导致损害后果时,交通伤与其他因素各自对损害后果的作用力大小。2.2“因”的范围较广,除交通伤以外,还包括原有伤病、特殊体质、二次损伤等。2.2.1既往伤病,指自身原有的疾病,既往损伤遗留的功能障碍或征象。其中疾病包括先天性疾病、遗传性疾病、后天性疾病,但不包含亚健康状态。2.2.2特殊体质,受害人自身在形态结构、功能活动、心理性格方面所固有的、相对稳定的特性,与交通伤相互结合而造成特地后果的异于常人的生理或心理状况,例如严重过敏体质、颅骨单薄、椎管较常人狭窄(尚不构成椎管狭窄诊断标准)、骨密度下降、天鹅颈、血管纤细等。2.2.3二次损伤,指交通伤后因其他原因造成的新的损伤,具体包括:2.2.3.1医疗过错,指医务人员在诊疗活动中未尽到与当时的医疗水平相应的诊疗义务,造成患者损害后果。(医疗事故技术鉴定要先于医疗过错司法鉴定,只有经医疗事故技术鉴定不构成医疗事故的才可以进行医疗过错司法鉴定。)2.2.3.2意外事件,治疗终结前发生二次意外导致影响交通伤恢复的再损伤。2.2.3.3受害人违反不真正义务。根据过失相抵规则,受害人有防止损害扩大的义务,若因重大过失造成损害的扩大,自应对扩大部分承担责任。如受害人方拒不配合治疗导致病情恶化,受害人骨折后未达临床愈合程度擅自提前负重或从事体力活动导致再骨折等。2.3“果”,既损害后果,实际上包含两个层面的内容。2.3.1第一层面,指转归结果,具体包括:2.3.1.1死亡(生命权损害);2.3.1.2就医行为扩大,包括费用远高于常规、存在非常规治疗措施、期限偏长等(健康权损害加重);2.3.1.3伤残或伤残扩大(健康权损害加重)。2.3.2第二层面,指赔偿结果。在第一层面的基础上,最终要延展到法律上的对损害承担赔偿责任才有现实意义。几乎所有的人伤损失项目都有可能被涉及到,但具体到个案需要结合具体的因果关系类型及损失情况而定。
版权所有 © 交通事故律师网
地址:郑州市郑汴路凤台路交叉口东南角升龙环球大厦

